İş akışı
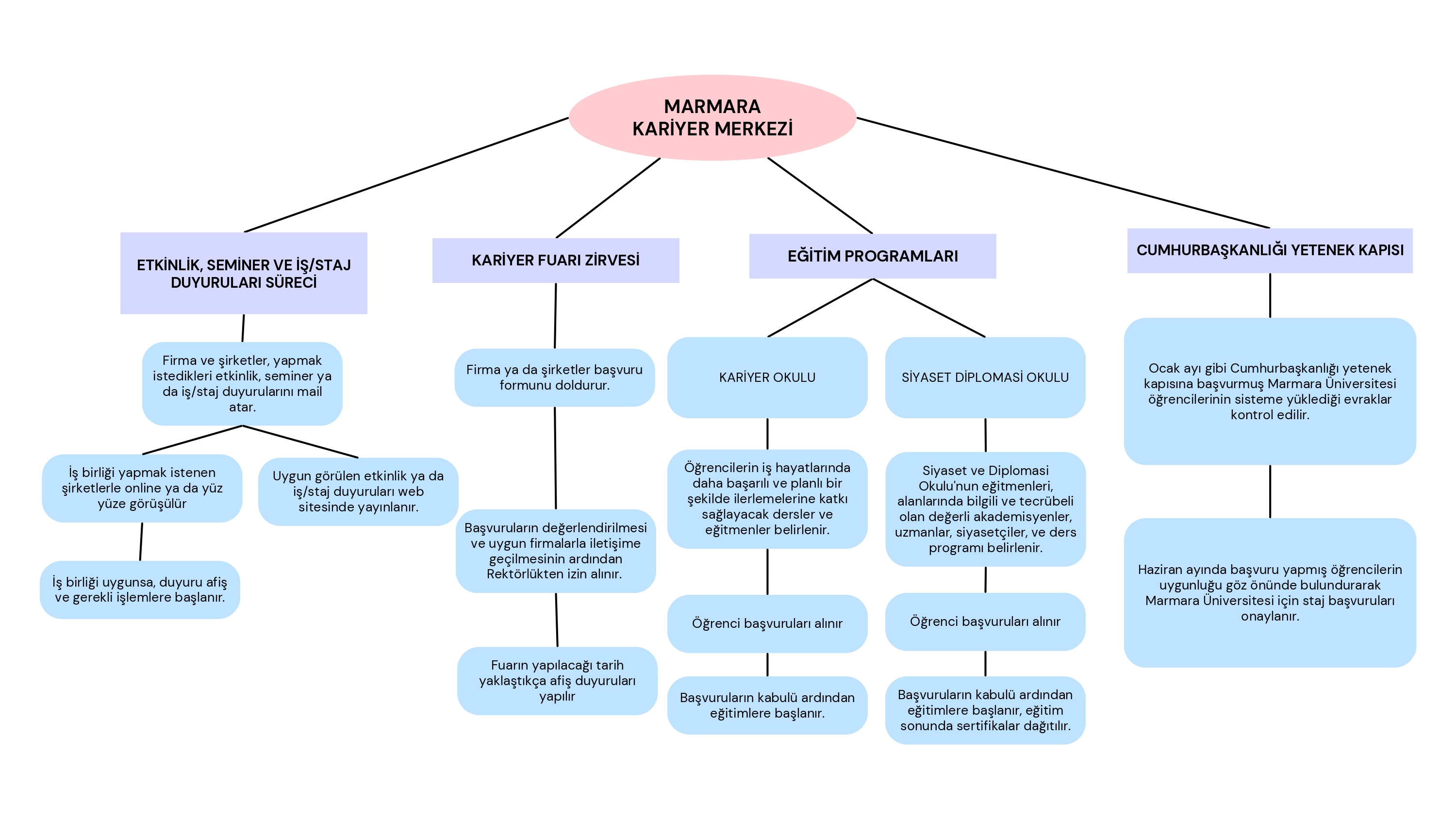
Etkinlik ve İş/Staj Duyuruları Süreci:
Firma veya şirketlerle mail yoluyla iletişim kurulduktan sonra, uygunluğu kontrol edilir ve ilanlar Marmara Kariyer Merkezi (MARKAM) web sitesinde duyuru bölümünde yayımlanır. Bu sayede üniversitenin öğrencilerine kariyer merkezi aracılığıyla etkinliklere ve staj başvurularına katılma imkanı sağlanır.
İşbirliği, Etkinlikler ve Seminerler:
İş birliği yapmak isteyen firmaların temsilcileriyle telefon veya mail yoluyla iletişime geçilir. Yapılan görüşmeler sonucunda belirlenen etkinlik veya seminerler için Rektörlük ile görüşülür ve gerekli işlemlere başlanır. Etkinlik ya da seminerin yapılacağı tarih yaklaştıkça duyurular yapılarak öğrencilere sektör uzmanlarıyla buluşma fırsatları sunulur.
Kariyer Fuarları:
Her yıl düzenlenen kariyer fuarları için web sitesinde başvuru formu açılır. Başvuruların değerlendirilmesi ve uygun firmalarla iletişime geçilmesinin ardından Rektörlükten izin alınır. Fuarın yapılacağı tarih yaklaştıkça afiş duyuruları yapılır ve firma yetkilileriyle kampüsteki öğrenciler bir araya getirilir.
Kariyer Okulu:
Her hafta online olarak gerçekleştirilen zoom toplantılarıyla öğrenciler, alanında yetkili kişilerle bir araya gelir. Programın sonunda katılım sertifikaları verilir, bu sayede öğrencilere akademik anlamda değerli bir deneyim sunulmuş olur.
Kariyer Danışmanlığı:
Marmara Üniversitesi Kariyer Merkezi (MARKAM) web sitesinde bulunan "Öğrenciler ve Firmalar" sekmesinde bulunan Öğrenci Danışmanlık Talep Formunu dolduran öğrencilere ve mezunlara randevu verilir talepleri doğrultusunda yüzyüze veya online şeklinde görüşme sağlanılır. Öğrenci ve mezunlara kariyer planlarında yardımcı olunur.

Bu sayfa Kariyer Merkezi (MARKAM) tarafından en son 30.11.2023 15:21:37 tarihinde güncellenmiştir.